My Role
Project Type
Platform
tools used
Introduction
Care Compass simplifies one of healthcare’s most frustrating challenges — finding the right provider. By unifying search, insurance filters, and booking into a single, patient-centered platform, it empowers people to navigate care with confidence. Each interaction brings patients closer to affordable, high-quality healthcare without the usual barriers.

Problem
Searching for care is often confusing and time-consuming, with scattered resources across multiple sites. Patients struggle to compare providers, understand insurance coverage, and book confidently.



Research
Personas
Care Compass empowers patients to find quality, affordable care that matches their needs. These personas guided decisions on provider search, insurance filtering, and simplified booking.


Needs and Challenges
Real problems from real people, around provider access, insurance clarity, and booking confidence in healthcare navigation.
Point-of-View Statements

How Might We Statements
Key Features
The tools that make navigating healthcare clear, connected, and stress-free.
Compare providers, availability, and coverage at a glance.
Save providers, benefits, and next steps for quick follow-up.
Book, reschedule, and get reminders in one place.
Filter by specialty, location, cost, and quality ratings.
Read verified patient feedback and key quality metrics.
Check in-network coverage and estimated costs up front.
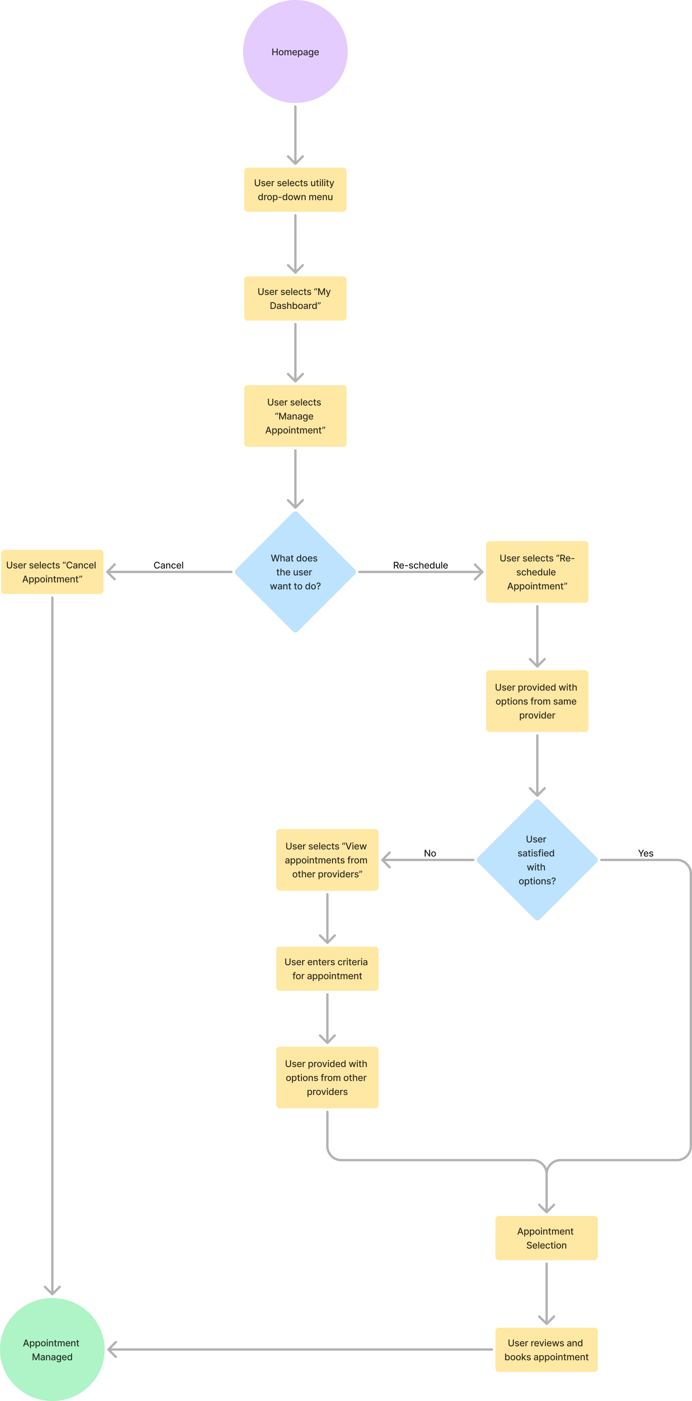
User flows
How patients move from questions to care. Each path supports confidence, coverage, and access.
Low-Fidelity Wireframes
Rough frames, clear decisions — speed over polish.
Iteration Notes
High-Fidelity Wireframes
Refined frames, ready to ship — polish with momentum.
Design Considerations
From Insight to Impact