My Role
Project Type
Platform
tools used
Introduction
SoundCloud Live brings artists and fans together in real time. With live streaming, chat, and interactive features, it transforms traditional listening into an engaging, communal experience. Each performance becomes a shared moment where artists can connect directly, fans can support authentically, and music communities thrive together.

Problem
Music platforms focus on static listening, leaving fans disconnected from artists in real time. Listeners miss opportunities to interact, while artists lack tools to engage and grow communities.



Research
Personas
SoundCloud Live connects artists and fans through interactive live-streamed shows. These personas guided decisions on community engagement, event discovery, and seamless performance experiences.


Needs and Challenges
Real problems from real people, highlighting the challenge of connection, discovery, and engagement in live digital music.
Point-of-View Statements

How Might We Statements
Key Features
The features that bring artists and fans together in real time, from discovery to replay.
Get alerts when favorite artists go live or schedule new shows.
Save broadcasts so fans can catch up and share later.
Find live shows you’ll love with tags, genres, and trending rooms.
Earn from tips and featured merch without leaving the stream.
Moderate chat, pin messages, and manage setlists on the fly.
Talk with fans in real time, with emotes, polls, and Q&As.
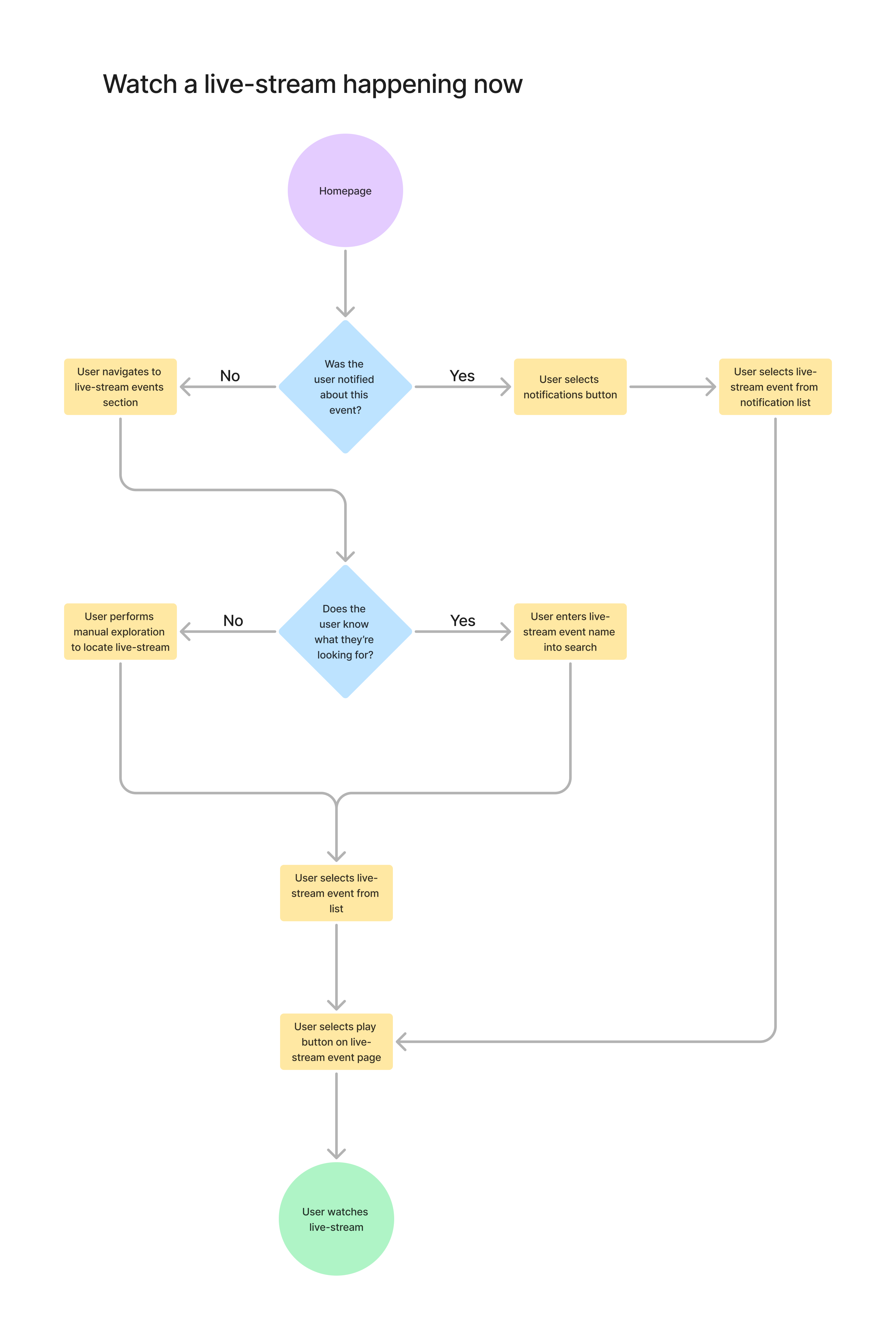
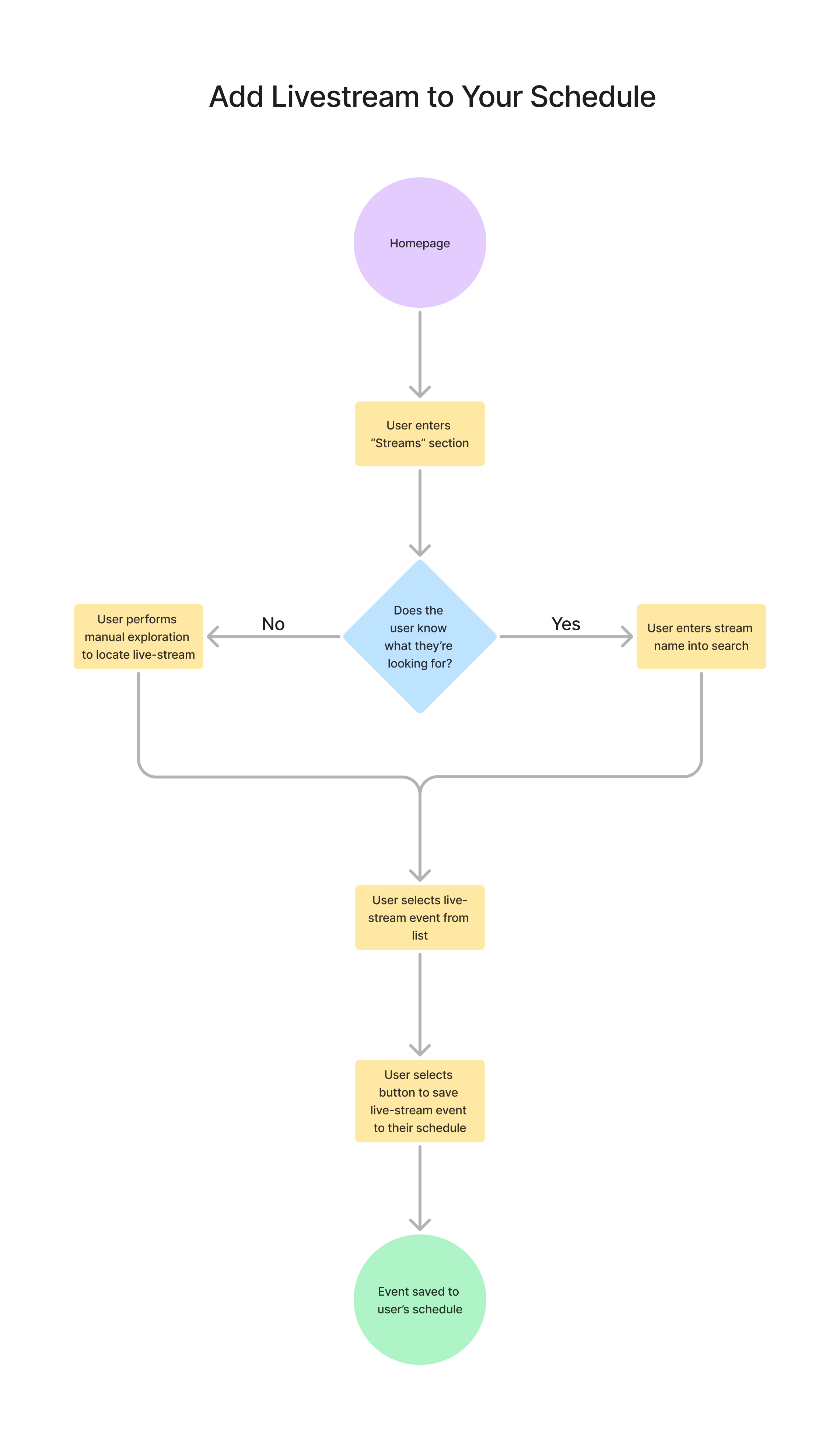
User flows
How artists go from scheduling to stage. Each flow connects fans, streams, and performances.
Low-Fidelity Wireframes
Rough frames, clear decisions — speed over polish.
Iteration Notes
High-Fidelity Wireframes
Refined frames, ready to ship — polish with momentum.
Design Considerations
From Insight to Impact