My Role
Project Type
Platform
tools used
Introduction
Trade Up is a community marketplace designed for growth. By letting users trade items instead of only buying or selling, every swap becomes a step toward something better. Each transaction feels like progress, turning the marketplace into an ongoing journey rather than a one-off exchange.

Problem
Marketplaces make it simple to buy or sell, but they rarely support long-term growth. Users face challenges with trust, clunky experiences, and one-off transactions that lack a sense of progress.



Research
Personas
Trade Up serves people who want to get more from what they already own. These personas guided decisions on trust, trade flow, and visible progress.


Needs and Challenges
Real problems from real people, centered on trust, trade flow, and item value when exchanging with strangers.
Point-of-View Statements

How Might We Statements
Key Features
The essentials that make trading up safe, simple, and rewarding.
Post an item with clear photos, details, and trade preferences in minutes.
Chat, negotiate, and pick a meetup time without leaving the app.
See your path from starter item to keeper, one trade at a time.
Propose or accept a swap, review details, and confirm in one clean step.
Propose or accept a swap, review details, and confirm in one clean step.
Ratings, badges, and history build confidence before you meet.
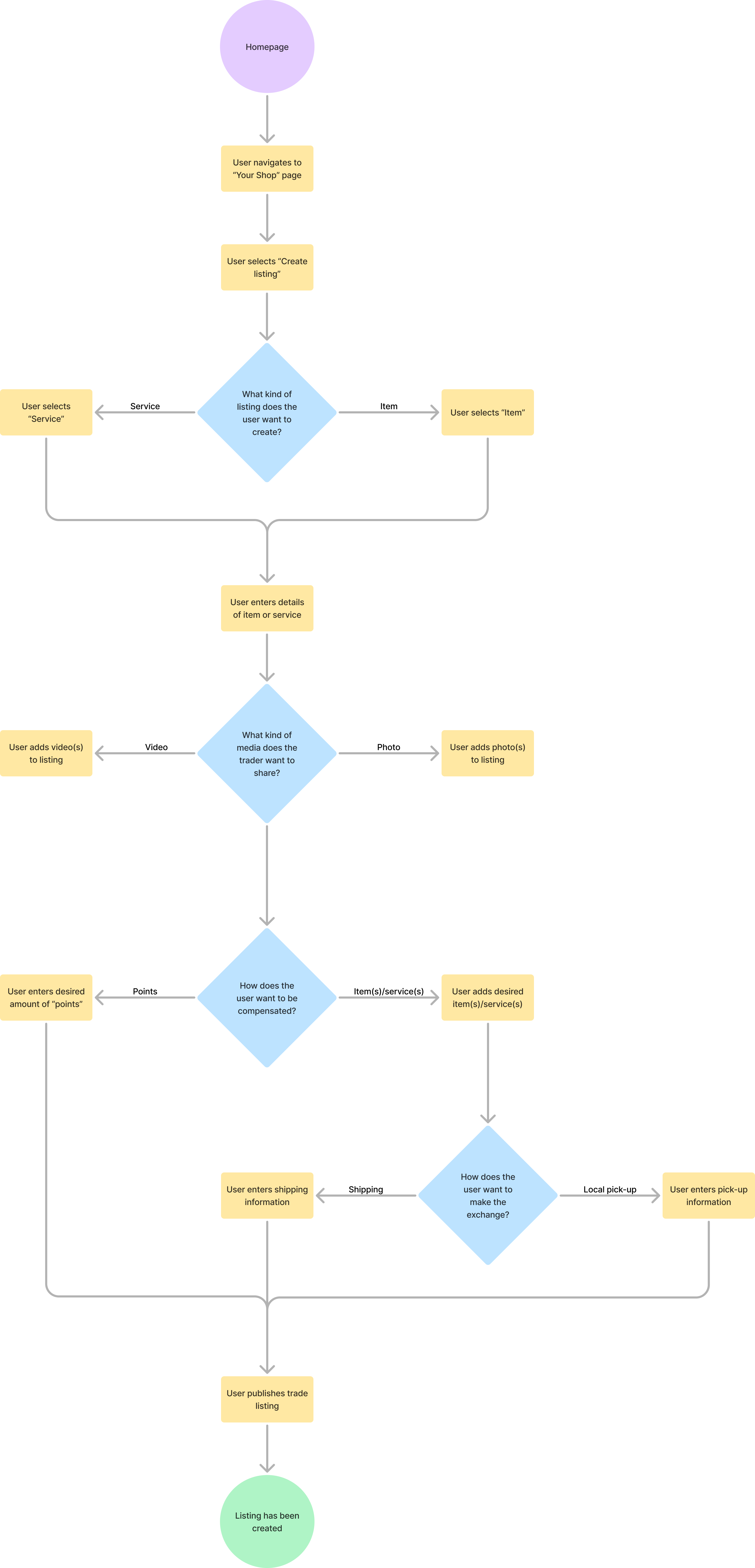
User flows
How people move from interest to a confirmed swap, with trust, fairness, and speed built in.
Low-Fidelity Wireframes
Rough frames, clear decisions — speed over polish.
Iteration Notes
High-Fidelity Wireframes
Refined frames, ready to ship — polish with momentum.
Design Considerations
From Insight to Impact